關(guān)于職業(yè)病診斷流程的文章
-
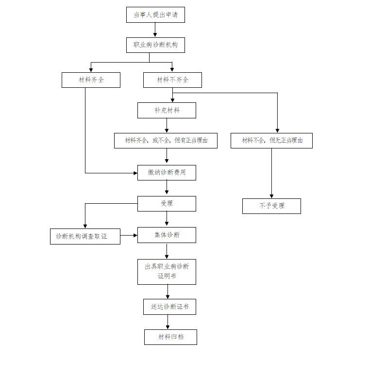
【收藏】2022年湖南省職業(yè)病診斷與鑒定工作流程圖
職業(yè)病網(wǎng) 2022-03-18 -
-
-
-
-
-
【收藏】2022年云南昆明市職業(yè)病診斷鑒定工作程序流程圖
職業(yè)病網(wǎng) 2022-03-18
加載中...